3月21日天津本土新增8例确诊病例+28例无症状感染者
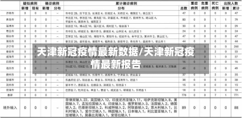
〖壹〗、022年3月21日0-24时,天津市新增8例本土新冠肺炎确诊病例和28例本土无症状感染者 ,同时新增1例境外输入性确诊病例(由无症状感染者转为确诊),无新增境外输入无症状感染者,治愈出院28人(本土26人 、境外输入2人) 。 以下是详细情况:新增病例数据 本土确诊病例:新增8例 ,累计报告455例(2月24日至3月21日)。

〖贰〗、截至3月15日,天津静海区全域为低风险地区,暂无中高风险地区。具体说明如下:风险等级判定依据:风险等级划分通常根据疫情发展态势、感染者数量及活动轨迹 、传播风险等因素综合评估 。截至3月15日 ,静海区未报告本土确诊病例或无症状感染者,且无聚集性疫情发生,因此符合低风险地区标准。

〖叁〗、月28日0—24时 ,国家卫健委公布新增确诊病例27例,其中本土病例15例,境外输入病例12例。 具体数据及分析如下:新增确诊病例分布境外输入病例:共12例,涉及7个省市 。上海4例 ,四川3例,天津、内蒙古 、福建、河南、广东各1例。本土病例:共15例,分布于2个省市。辽宁8例 ,北京7例 。

〖肆〗 、不是,永川区近来是低风险区。以下是关于永川区疫情的详细情况:新增病例情况:3月21日0—24时,重庆市永川区报告新增本土确诊病例1例 ,新增本土无症状感染者1例,均在管控的密接中发现。现有病例统计:截至3月21日24时,重庆市永川区现有本土确诊病例3例 ,现有本土无症状感染者8例。
〖伍〗、022年3月28日0-24时,广东新增本土无症状感染者10例,其中深圳6例、东莞4例 ,具体信息如下:东莞新增4例本土无症状感染者情况 无症状感染者1:男,19岁,中堂镇潢涌村某公司员工,居住于公司宿舍 。3月22日-26日核酸检测均为阴性。

天津24日疫情最新情况是哪里的
中新网天津11月25日电 (庞喻文)记者从天津市疫情防控指挥部获悉 ,2022年11月24日0时至24时,天津市疾控部门报告新增421例本土新冠病毒核酸检测阳性感染者,3例为新冠肺炎确诊病例(轻型) ,418例为无症状感染者。其中,43例为非管控人员筛查发现,378例为管控人员筛查发现 。
新增病例情况:2022年1月14日0至24时 ,天津市新增39例本土新冠肺炎确诊病例(含1例由无症状感染者转为确诊病例),其中轻型19例,普通型20例;无新增无症状感染者。
内蒙古、上海 、天津三地疫情最新进展及管控措施如下:内蒙古满洲里疫情进展:21日7时至16时 ,内蒙古自治区报告新增本土新冠肺炎确诊病例2例,均为呼伦贝尔满洲里市确诊病例。管控措施:开展全员核酸检测 。严禁聚餐、宴会等大规模集聚活动,公共活动场所暂停营业 ,保障市民日常生产生活确需运营的场所从严管理。
截至1月25日24时天津出院人数已经过半
〖壹〗、截至1月25日24时,天津市本轮本土疫情累计治愈出院193人,出院人数已超过累计报告阳性感染者367例的半数。具体分析如下:总体出院情况根据最新消息,天津市本轮本土疫情累计报告阳性感染者367例 ,截至1月25日24时累计治愈出院193人 。通过计算可知,193人占367人的比例约为56%,明确超过总病例数的半数。
〖贰〗 、022年1月25日0-24时 ,天津市无新增本土新冠肺炎确诊病例。具体情况如下:新增病例情况新增2例境外输入性新冠肺炎确诊病例 。无新增本土无症状感染者,无新增境外输入无症状感染者。治愈出院情况治愈出院47人,其中本土病例41人 ,境外输入病例6人。本土无症状感染者解除医学观察1人。
〖叁〗、现有确诊病例292例(其中重症3例),现有疑似病例4例 。累计确诊病例4624例,累计治愈出院4332例 ,无死亡病例。全国疫情累计数据(截至1月25日24时):现有确诊病例1885例(重症110例)。累计治愈出院82676例,累计死亡4636例,累计报告确诊89197例 。
天津河西疫情最新消息
截至1月11日12时 ,天津河西区共报告3例阳性新冠肺炎病毒感染者,且已划定封控区、管控区和防范区。具体信息如下:疫情总体情况 截至1月11日12时,天津市共报告阳性新冠肺炎病毒感染者97例,其中河西区3例。本轮疫情主要以在校学生及其家庭 、葬礼活动人员及上述人员波及的社区为中心 ,分布于津南区、西青区、河西区和滨海新区 。
天津市疫情防控指挥部4号通告核心内容为进一步强化津南区 、河西区、西青区风险区管控措施,具体如下:人员流动管理辖区内所有非疫情防控必须人员,在疫情风险未解除期间需减少流动 ,鼓励居家办公。人员进出社区(村)必须严格执行测温、验码 、戴口罩等防控措施。
天津市河西区陈塘庄社区医院自1月11日起因疫情防控需要暂停所有门诊业务,恢复时间待定,需关注医院公众号获取后续通知 。具体说明如下:停诊原因:根据天津市新冠肺炎疫情防控形势的严峻性 ,陈塘庄社区医院为配合防控工作要求,决定自1月11日起暂停所有门诊业务。
报备要求根据天津市疫情防控指挥部规定,2022年3月15日前 ,所有外地来返津人员需查验48小时内核酸检测阴性证明,并主动向居住地社区报备,配合落实防控措施。特别提醒:若因报备不及时或故意隐瞒涉疫重点地区旅居史 ,导致疫情传播并造成严重后果,需承担相应法律责任 。
天津:18例,其中津南区15例、西青区2例、河西区1例。广东:5例,均在珠海市。北京:1例 ,在海淀区。陕西:1例,在西安市 。天津疫情情况:天津新增的18例本土确诊病例,主要分布在津南区(15例) ,西青区(2例)和河西区(1例)也有少量病例。
天津河西封控区自2022年1月10日起实施特定管理政策,封控范围包括尖山街瑞江花园竹苑24号楼及友谊路街柳江路恒盛大厦1号楼,具体政策如下:区域封闭管理封控区实行完全封闭 ,居民需严格遵守足不出户要求,禁止擅自离开居住场所。社区将全面落实物理隔离措施,安排专人24小时值守 ,确保人员不流动、不聚集 。








