疫情15天波及16省份哪个环节出现了问题
疫情15天波及16省份哪个环节出现了问题1 截至10月31日24时,本轮疫情北京累计报告本土感染者30例 。自10月17日西安市报告2例本土确诊病例(系上海市旅游人员)以来 ,已有12个省(市、区)报告与内蒙古额济纳旗有关联的感染病例,此外还有4省6地出现了独立于该传播链的疫情。

限电停产波及16省,并非主要是为了避免中国制造被美国 、华尔街割韭菜 ,而是多种因素共同作用的结果,具体如下:能源转型与“能耗双控”要求2015年国家提出“能耗双控 ”,目的是节约能源、从源头上减少污染物和温室气体排放,倒逼转变经济发展模式 ,提高绿色发展水平,同时更好地保障国家能源安全。

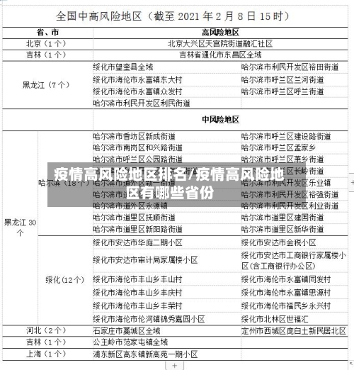
天确诊484例疫情源头在哪是从哪里输入2 陕西发现2例新冠阳性病例以来,不完全统计 ,截至10月31日24时,本轮疫情16天内已波及16省份,确诊人数484例 ,传播链条错综复杂 。这其中,黑龙江、内蒙古两省病例均为不同来源的.境外输入。

南京疫情的传播链增至170人,变异毒株“德尔塔”究竟从何而来?
其实从疫情发生最初源头可以看出,这场疫情最先来自于机场保洁人员 ,那么机场防控可能存在不到位的情况。如今新冠病毒已经变异多次,变异毒株德尔塔也极容易传播。
德尔塔,是新冠病毒变异株 ,最早于2020年10月在印度发现 。想必大家已经知道了南京疫情爆发,而此次爆发的病因被锁定为德尔塔毒株。但这种新冠变异毒株已经不是第一次出现在中国了,早在今年6月广东已经爆发了疫情,也是因为德尔塔毒株。6月25日 ,钟南山院士就曾对新冠肺炎疫情作出研判 。
传播速度快:德尔塔毒株的传播速度比之前的毒株明显加快。以南京疫情为例,短时间内就导致大量人员感染,传播链迅速扩展。这表明德尔塔毒株能够在更短的时间内感染更多人 ,增加了疫情防控的难度 。病毒载量高:感染德尔塔毒株后,患者体内的病毒载量相对较高。
南京疫情的源头已经明确,据南京市疾控中心副主任丁洁在新闻发布会上的通报 ,本轮本土疫情的52个病例的病毒基因测序结果显示,所有病例都属于德尔塔毒株,且病毒基因组序列高度同源 ,表明它们出自同一个传播链。
16天确诊484例疫情源头在哪是从哪里输入
〖壹〗 、天确诊484例疫情源头在哪是从哪里输入2 陕西发现2例新冠阳性病例以来,不完全统计,截至10月31日24时 ,本轮疫情16天内已波及16省份,确诊人数484例,传播链条错综复杂 。这其中,黑龙江、内蒙古两省病例均为不同来源的.境外输入。
〖贰〗、自10月16日陕西发现2例新冠阳性病例以来 ,据健康时报不完全统计,截至10月31日24时,本轮疫情16天内已波及16省份 ,确诊人数484例,传播链条错综复杂。这其中,黑龙江、内蒙古两省病例均为不同来源的境外输入 。
〖叁〗 、根据卫健委7月27日发布数据显示 ,南京新型冠状病毒感染肺炎本土病例已经超过上百例,从数据显示地域来看,占大多数确诊病例的人群为南京禄口机场从事保洁的工作人员以及机场地勤人员和餐饮店工作人员 ,此外都为学生、出租车司机、培训老师等感染者,其他部分病例为无症状感染转为确诊病例。
广安昨日新增本土确诊病例14例、本土无症状感染者69例
〖壹〗、据四川省广安市卫健委通报,2022年5越15日0-24时 ,广安市报告新增本土确诊病例14例,均在邻水县;新增本土无症状感染者69例,其中邻水县67例。据悉,5月9日以来 ,邻水县累计有本土确证病例33例,本土无症状感染者463例,情况不可谓不严重。
〖贰〗 、四川昨日(5月9日0时至24时)新增本土无症状感染者3例 ,均在广安,具体情况如下:新增本土无症状感染者概况 新增本土无症状感染者3例,均位于广安市 ,全省无新增本土确诊病例 。新增境外输入确诊病例1例(成都),新增境外输入无症状感染者3例(成都)。新增治愈出院病例6例,无新增疑似病例及死亡病例。
〖叁〗、月14日0—24时 ,31个省(自治区、直辖市)和新疆生产建设兵团报告新增确诊病例80例,其中本土确诊病例40例,具体分布如下:本土确诊病例分布 辽宁:29例(葫芦岛市28例 、沈阳市1例) ,含1例由无症状感染者转为确诊病例 。江苏:8例,均在苏州市。广东:2例,均在深圳市。广西:1例,在百色市 。
〖肆〗、月14日0—24时 ,全国新增本土确诊病例64例,新增本土无症状感染者368例。 具体情况如下:新增本土确诊病例64例分布省份及数量为:甘肃30例,广东17例 ,海南7例,上海6例,江西2例 ,内蒙古1例,河南1例。其中,13例由无症状感染者转为确诊病例 ,具体为:海南5例,甘肃5例,广东3例 。








