-
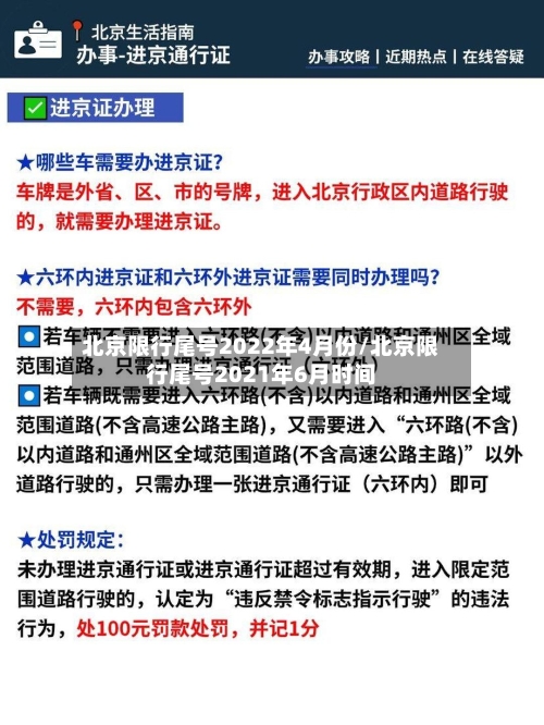
北京限行尾号2022年4月份/北京限行尾号2021年6月时间
2022年4月4日起北京新一轮限行尾号是多少?〖壹〗、自2022年4月4日至2022年7月3日,北京新一轮限行尾号安排如下:星期一:限行机动车车牌尾号为3和8(机动车车牌尾号为英文字母的按0号管理,下同)。星期二:限行机动车车牌尾号为4和...
2022年4月4日起北京新一轮限行尾号是多少?〖壹〗、自2022年4月4日至2022年7月3日,北京新一轮限行尾号安排如下:星期一:限行机动车车牌尾号为3和8(机动车车牌尾号为英文字母的按0号管理,下同)。星期二:限行机动车车牌尾号为4和...