-
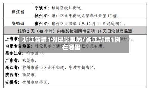
浙江新增1例是哪里的/浙江新增1例在哪里
浙江新增本土确诊1例,在宁波,这1例病例的病情严重吗?在12月6日在浙江宁波市新增确诊病例一例,请大家放心当地政府发现这一新增的确诊病例高度重视并及时的将密切接触者进行集中隔离,然后将确诊病例的活动场所进行消毒杀菌,希望大家不必惊...
浙江新增本土确诊1例,在宁波,这1例病例的病情严重吗?在12月6日在浙江宁波市新增确诊病例一例,请大家放心当地政府发现这一新增的确诊病例高度重视并及时的将密切接触者进行集中隔离,然后将确诊病例的活动场所进行消毒杀菌,希望大家不必惊...