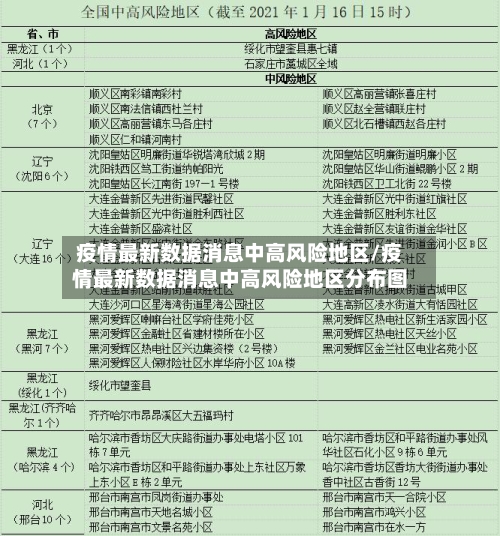
南宫市新增2例确诊兄弟,从他们的流调轨迹可以看出什么?
〖壹〗、然后是第二位确诊病例,男 ,30岁,同样也是南宫市天地名城小区居民,乃是第一位确诊病例的弟弟 。该患者在十二月十八日的时候进行了核酸检测 ,结果呈现为阴性,二十一日曾经自驾到邢台东站,乘坐G655次列车2车厢到洛阳入住友谊宾馆。在二十二日的时候 ,该确诊病例曾经到华阳宾馆参加农机展销会。

〖贰〗 、确诊病例4:男,19岁,南宫市文景名苑居民 。2020年12月17日从石家庄铁道大学放假回家。22日到凤泰隆东尼理发店理发。25日到天地名门兄弟烧烤店就餐 。26日-2021年1月1日在家未外出。3日到南宫二职中隔离观察。7日转运至南宫市新一中隔离观察。

〖叁〗、日到南宫市新一中隔离观察 。11日核酸检测结果阳性,12日经市专家组诊断为新冠肺炎确诊病例。确诊病例4:男 ,19岁,南宫市文景名苑居民。2020年12月17日从石家庄铁道大学放假回家 。22日到凤泰隆东尼理发店理发。25日到天地名门兄弟烧烤店就餐。26日-2021年1月1日在家未外出 。3日到南宫二职中隔离观察。

60岁时,为什么建议少去看望兄弟姐妹呢
〖壹〗、其一,身体因素。60岁后身体机能下降 ,出行可能不再方便,长途奔波去看望兄弟姐妹会让自己身体吃不消,容易感到疲惫 ,甚至引发身体不适 。其二,生活节奏差异。这个年纪大家都有自己的生活节奏和习惯,可能有的兄弟姐妹喜欢安静 ,有的有自己规律的生活安排,频繁看望可能会打乱彼此的生活。其三,家庭事务 。
〖贰〗 、过了60岁减少和兄弟姐妹走动 ,主要是因为这个阶段的生活方式、健康需求和情感重心都发生了自然变化,适度保持距离反而能让关系更轻松持久。 健康精力有限60岁后体力和精力自然下降,长途奔波或频繁聚会容易疲劳。很多老人有慢性病需要规律作息,过多社交活动可能打乱生活节奏 ,反而影响健康。
〖叁〗、0岁以后少去看望兄弟姐妹,主要是因为健康 、情感和现实生活节奏的变化,这既是出于对彼此的体谅 ,也是一种自然的生活智慧 。 健康精力不比从前 长途奔波对年过六十的人来说是不小的负担,无论是自己开车还是乘坐公共交通,都可能让身体感到疲惫。
〖肆〗、心理学家认为60岁以后减少看望兄弟姐妹 ,是出于对老年人心理需求和生活状态变化的考量,旨在避免因生活方式差异、隐性比较心理等带来的情感负担,保持更自然舒适的亲情关系。
〖伍〗、0岁后适当减少探望兄弟姐妹的次数 ,主要是基于健康 、家庭关系、生活节奏和心理承受力等多方面的现实考量,这是一种基于理解的理性选取,而非亲情淡漠 。 健康因素进入60岁后 ,身体机能自然下降,许多老年人可能患有慢性疾病如心脏病、高血压或关节炎等。
〖陆〗 、人到60岁后减少看望兄弟姐妹,主要与身体限制、家庭责任变化、社交重心转移有关。①身体机能衰退 年龄增长难免伴随体力下降,腿脚不便或慢性病增多 ,出行远距离探亲变得吃力 。部分老年人因视力听力退化,单独乘坐公共交通也容易焦虑。
河北一对兄弟确诊并公布行踪:哥哥曾去酒店参加午宴,弟弟4次乘坐高铁...
〖壹〗 、基本信息:男,30岁 ,南宫市天地名城小区居民,为确诊病例一的弟弟。行程轨迹:2020年12月18日:核酸检测为阴性 。12月21日:自驾到邢台东站,乘坐G655次列车2车厢到洛阳 ,入住友谊宾馆。12月22日:到华阳宾馆参加农机展销会。12月23日:乘坐G1712次列车3车厢到邢台东站,自驾回家 。
〖贰〗、河北南宫新增确诊兄弟中,弟弟确诊病例二4次乘坐高铁 ,二人曾于25日和24日分别自驾前往省儿童医院。具体行程轨迹如下:确诊病例一:男,34岁,南宫市天一和院小区居民。2020年12月19日至24日:单位上班无外出。12月25日:携家人自驾到省儿童医院看病 。
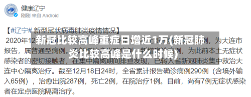
〖叁〗、他们的轨迹范围较广 ,到儿童医院就诊 、去酒店就餐、还有乘坐高铁到河南出差、乘坐高铁去石家庄吃饭,每天还要接送小孩等等,接触的人员范围之广已经影响到其整个所在的城市了。河北一对兄弟确诊,弟弟4次坐高铁 ,2人曾自驾到过省儿童医院。
〖肆〗 、然后是第二位确诊病例,男,30岁 ,同样也是南宫市天地名城小区居民,乃是第一位确诊病例的弟弟 。该患者在十二月十八日的时候进行了核酸检测,结果呈现为阴性 ,二十一日曾经自驾到邢台东站,乘坐G655次列车2车厢到洛阳入住友谊宾馆。在二十二日的时候,该确诊病例曾经到华阳宾馆参加农机展销会。
〖伍〗、一 今天我本来想上一会创新作文网 ,可是哥哥霸占着,我求他都不行,哎!希望落空了 。
河北一对确诊兄弟轨迹:弟弟4次乘坐高铁,二人曾去过省儿童医院
〖壹〗、月23日:乘坐G1712次列车3车厢到邢台东站 ,自驾回家。12月24日:自驾到省儿童医院。12月25日至27日:先后在南宫市万和超市、得力文具 、旭日通信、新胜利超市购物,在寺庄羊汤就餐 。12月28日:在天一快捷酒店参加推销活动。12月29日至2021年1月1日:曾到过天幔理发馆、万和超市。
〖贰〗 、月22日:到华阳宾馆参加农机展销会 。12月23日:乘坐G1712次列车3车厢到邢台东站,自驾回家。12月24日:自驾到省儿童医院。12月25日至27日:先后在南宫市万和超市、得力文具、旭日通信 、新胜利超市购物,在寺庄羊汤就餐。12月28日:在天一快捷酒店参加推销活动 。
〖叁〗、他们的轨迹范围较广 ,到儿童医院就诊、去酒店就餐 、还有乘坐高铁到河南出差、乘坐高铁去石家庄吃饭,每天还要接送小孩等等,接触的人员范围之广已经影响到其整个所在的城市了。河北一对兄弟确诊 ,弟弟4次坐高铁,2人曾自驾到过省儿童医院。









