国家卫健委:新增本土“1173+15239 ”
月4日0—24时,国家卫健委通报新增本土确诊病例1173例 ,新增本土无症状感染者15239例。具体分布如下:本土确诊病例分布吉林792例,其中长春市604例、吉林市175例 、白城市10例、白山市2例、四平市1例 。
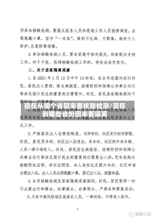
月4日0—24时,31个省(自治区 、直辖市)和新疆生产建设兵团报告新增本土确诊病例1173例 ,新增本土无症状感染者15239例。 具体情况如下:新增本土确诊病例情况总体情况:新增本土确诊病例1173例,分布在全国多个省份。
中新社北京4月5日电 综合消息:中国国家卫健委5日通报,4日中国内地新增确诊病例1235例 ,其中境外输入62例,本土1173例 。新增无症状感染者15355例,其中境外输入116例,本土15239例。截至4日24时 ,中国内地现有确诊25060例,累计死亡4638例,累计报告确诊病例157378例。
河北疫情怎么样
河北近来疫情整体处于相对平稳但感染人数较多的阶段 ,民众心态趋于平和,防控意识仍存 。 以下是具体情况分析:石家庄疫情情况石家庄作为河北省会,疫情形势较为严峻 ,感染人数较多,呈现出“多数阳性感染者包围少数阴性人员”的状态,甚至出现全家感染的情况。不过 ,阳性感染者心态普遍较为平静,反映出社会对疫情的接受度有所提升,恐慌情绪明显减弱。
乙类传染病:河北省共报告乙类传染病18种 ,累计发病8896例,死亡35例。报告发病数居前五位的病种为病毒性肝炎、肺结核、新型冠状病毒感染 、梅毒和布病,这五类疾病占乙类传染病发病总数的909% 。
河北此轮疫情对区域钢市影响有限,主要体现在运输端和情绪端 ,对生产端和供需基本面冲击较小,且常态化环保限产和库存增加等因素进一步削弱了疫情的影响。
河北省疫情数据根据河北省卫健委通报,2021年1月3日0时至24时 ,全省新增4例本地确诊病例,无新增死亡或疑似病例。数据表明疫情处于局部扩散阶段,需通过战时状态下的严格管控阻断传播链 。
河北疫情可能的源头与传播路径推测 源头推测 交通枢纽或人口密集区:石家庄作为省会及交通枢纽 ,人员流动性高,可能成为早期传播节点。境外输入或跨区域传播:病毒可能通过世界航班、边境口岸或与北京等地的密切往来输入,再经人际传播扩散。特定聚集性活动:大型会议、企业、学校等场所的集中暴露可能加速传播 。
在疫情高风险地区异地短时间内隔离2万人 ,动员 、大巴运送、安置过程中不可避免会有人群聚集,这本身就是可能增加感染的事情。河北整体抗疫情况 环京地区防疫措施 1月11日,固安新增一名新冠确诊患者 ,下午固安全区紧急通知全员核酸检测。

11月4日31省区市新增本土确诊68例(涉11省市)
〖壹〗、月11日0时至24时,北京新增68例本土确诊病例和48例无症状感染者,102例隔离观察人员 、12例社会面筛查人员,无新增疑似病例;新增2例境外输入确诊病例和12例无症状感染者 ,无新增疑似病例 。治愈出院31例,解除医学观察的无症状感染者6例。确诊病例3:现住东城区,为隔离观察人员 ,11月11日诊断为确诊病例。
〖贰〗、月16日0—24时,全国新增确诊病例223例,其中本土病例163例 ,境外输入病例60例 。
〖叁〗、月11日0 - 24时,广东省新增本土“15 + 14”具体情况如下:新增本土确诊病例15例:分布在深圳1例,湛江12例 ,茂名2例。新增本土无症状感染者14例:均在湛江。
〖肆〗 、月4日0—24时,31个省(自治区、直辖市)和新疆生产建设兵团报告新增本土确诊病例1173例,新增本土无症状感染者15239例。 具体情况如下:新增本土确诊病例情况总体情况:新增本土确诊病例1173例 ,分布在全国多个省份 。
〖伍〗、月5日0时至24时,北京市新增1163例本土确诊病例和3503例无症状感染者(含29例无症状感染者转确诊病例),无新增疑似病例,新增2例境外输入确诊病例和2例无症状感染者 ,无新增疑似病例。
〖陆〗 、月14日0—24时,31个省(自治区、直辖市)和新疆生产建设兵团报告新增本土确诊病例3507例,新增本土无症状感染者1647例。具体分布如下:本土确诊病例3507例 吉林:3076例 ,其中吉林市2601例、长春市460例 、延边朝鲜族自治州10例、四平市5例 。
河北三河新增3例本土确诊病例,2人为学生
022年6月15日,我市新增新冠肺炎病毒感染者2例,为集中隔离观察人员 ,均已转入定点医院隔离救治。阳性感染者4:现住三河市燕郊燕顺路街道首尔甜城社区星河园A2区,6月15日核酸检测阳性。阳性感染者5:现住三河市燕郊燕顺路街道首尔甜城社区星河园A2区,6月15日核酸检测阳性 。
如已经有发热、咳嗽等症状 ,请立即拨打120到定点筛查医院就诊。就诊过程中要全程佩戴口罩,尽量不要乘坐公共交通工具。近来已是冬季,周围省市已出现多例新冠肺炎病例 ,请广大市民尽量减少不必要的外出和社交活动 。不要恐慌,做好防护,保持良好卫生习惯。
022年11月23日,三河市共发现13例核酸检测阳性人员 ,近来正在定点医疗机构隔离治疗,已诊断为无症状感染者。行动轨迹主要涉及以下风险点位:11月16日20:00-11月22日23:00,燕顺路街道上上城三季26号楼1单元 。11月17日20:10-11月20日20:00 ,燕顺路街道星河皓月小区N4号楼三单元。
经开区6例、宣化区2例) 、邯郸市5例(磁县4例、邯山区1例)、廊坊市4例(三河市2例 、香河县2例)、秦皇岛市2例(海港区)、石家庄市1例(赵县)。无症状感染者解除医学观察6例。截至10月11日24时,河北省现有确诊病例3例;尚在医学观察无症状感染者105例,所以涿州现在没有新增病例 。
等待公告。中新网4月27日 ,据网信三河微信公众号消息,4月27日,河北省三河市1名通勤人员核酸检测结果异常。









