11月6日重庆九龙坡区新增本土确诊5例、无症状17例
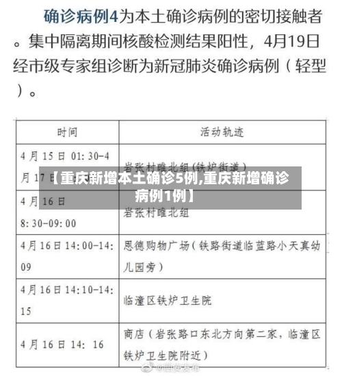
〖壹〗、月6日0—24时,重庆市九龙坡区新增本土确诊病例5例 ,新增本土无症状感染者17例。截至11月6日24时,九龙坡区现有本土确诊病例15例,现有本土无症状感染者36例 。病例基本情况:九龙坡区确诊病例11 ,系有九龙坡区涉疫场所活动史人员,11月6日诊断为新冠肺炎确诊病例。

〖贰〗 、022年11月6日,九龙坡区新增报告5例确诊病例和17例无症状感染者 ,活动轨迹涉及九龙坡区、高新区、渝中区 、江北区、渝北区、沙坪坝区 、大渡口区、巴南区、铜梁区等。详细活动轨迹:病例基本情况:九龙坡区确诊病例11,系有九龙坡区涉疫场所活动史人员,11月6日诊断为新冠肺炎确诊病例 。

〖叁〗、022年11月4日 ,九龙坡区新增5例本土确诊病例和8例无症状感染者。确诊病例6,系九龙坡区隔离管控人员;确诊病例7-8,均系九龙坡区确诊病例3的密切接触者;确诊病例9,系九龙坡区确诊病例1的密切接触者;确诊病例10 ,系有九龙坡区涉疫场所活动史人员。
〖肆〗 、截至11月3日24时,全省现有境外输入确诊病例2例,黑龙江现有本土确诊189例 ,现有本土无症状感染者2例 。 重庆:11月3日0—24时,重庆市报告新增本地新冠肺炎确诊病例1例(为沙坪坝区报告)。截至11月3日24时,重庆现有本土在院确诊5例(九龙坡区、长寿区、巴南区 、两江新区、沙坪坝区各1例)。
〖伍〗、无症状感染者转确诊:5例(山东省3例 、江西省2例) 。新增疑似病例:2例 ,均为境外输入(上海)。11月2日0—19时:新增本土确诊病例:6例,分布如下:北京市4例(昌平区);重庆市1例(九龙坡区);四川省1例(成都市金牛区)。新增核酸检测阳性:青海省西宁市报告3例。
新一轮疫情波及20省38市,全国高中风险地区“5+66”,本轮疫情由多个不...
截至11月6日19时,新一轮疫情已波及20个省(自治区、直辖市)38个市 ,全国现有高风险地区5个、中风险地区66个,本轮疫情由多个不关联的境外输入源头引发 。
截至11月2日19时,新一轮疫情波及17省34市 ,全国高中风险地区为“3+43”,重庆 、成都均通报新增本土确诊病例。
南京市此次疫情由德尔塔毒株引起,截至7月26日24时,全市累计报告本土确诊病例106例 ,本土无症状感染者6例,且已开展多轮全员核酸检测,第三轮全员核酸检测也在提前准备中。疫情基本情况病毒毒株:引起这次疫情的病毒毒株是德尔塔毒株 。

11月21日重庆永川新增5例确诊病例+7例无症状感染者
〖壹〗、截至11月21日24时 ,重庆市永川区现有本土确诊病例39例,本土无症状感染者52例。_11月21日病例11月21日10—24时,重庆市永川区新增本土确诊病例5例 ,本土无症状感染者7例。病例详情:永川区确诊病例1-5,系永川区隔离管控人员,11月21日诊断为新冠肺炎确诊病例 。
〖贰〗、疫情形势严峻:本土疫情:截至2022年3月14日24时 ,重庆市新增本土确诊病例10例(高新区7例 、巴南区1例、渝北区1例、永川区1例),新增本土无症状感染者2例(高新区)。现有本土确诊病例24例,无症状感染者5例。
〖叁〗、_11月26日病例11月26日10—24时 ,重庆市永川区新增本土确诊病例5例,本土无症状感染者3例 。病例详情:永川区确诊病例1-4,系永川区隔离管控人员,11月26日诊断为新冠肺炎确诊病例。永川区确诊病例5 ,系永川区重点人员,11月26日诊断为新冠肺炎确诊病例。
〖肆〗 、新增感染者数据:10月11日0-18时,重庆市新增本土确诊病例13例 ,其中九龙坡区3例,渝北区3例,巴南区、合川区各2例 ,南岸区、梁平区 、永川区各1例;新增本土无症状感染者19例,其中渝北区12例,巴南区2例 ,沙坪坝区、黔江区、永川区 、江津区、垫江县各1例 。
〖伍〗、现有病例情况:截至3月23日24时,重庆市现有本土确诊病例54例,分布区域为高新区43例 、巴南区5例、渝北区3例、永川区2例 、江津区1例;现有本土无症状感染者15例 ,分布区域为高新区7例、永川区6例、巴南区1例、江津区1例。
重庆疫情最新消息4月8日
022年4月8日重庆市新增1例本土确诊病例,无新增本土无症状感染者,新增1例境外输入无症状感染者。具体情况如下:新增本土确诊病例 4月8日0—24时,重庆市报告新增本土确诊病例1例 ,位于江北区,在管控人员中发现。该病例为市外返渝人员,4月5日自驾返回江北区后立即被隔离管控 。
月7日18时至8日24时 ,佛山市新增的5例无症状感染者均为外省来佛货车司机阳性个案的关联重点人员,本起疫情累计报告阳性个案共11例且均在同一传播链。 具体信息如下:个案7性别年龄:男,43岁。工作单位:西樵悦珑水岸花园工作人员 。
022年4月8日上海半城封控第十二天 ,小区内邻里互助氛围浓厚,居民通过物资共享缓解封控压力,同时以居家锻炼保持身心状态 ,展现出积极应对疫情的生活态度。邻里互助缓解物资短缺小区封控期间,居民通过微信群自发组织物资互助。
月10日22时-4月11日5时,杭州新增9例新冠病毒无症状感染者 ,均已在闭环管理中检出并转运至定点医院隔离,情况稳定 。新增无症状感染者基本情况无症状感染者1:现住址:余杭区良渚街道良渚村。关联性:为4月8日报告无症状感染者2的密切接触者,在集中隔离点检出。
月16日0 - 24时,成都市无新增本土确诊病例 ,无新增本土无症状感染者 。具体情况如下:本土疫情情况:截至4月16日24时,成都市本轮疫情累计报告本土确诊病例51例。境外输入情况:新增境外输入确诊病例4例。确诊病例1:中国香港籍,从中国香港出发 ,于4月8日飞抵成都入境 。
重庆5天报告5例本土感染者,均为入境人员隔离区工作人员
感染者基本情况:自6月11日以来,重庆市在5天内报告了5例新增感染者,这些感染者均在入境隔离点工作。其中 ,确诊病例2例,无症状感染者3例。感染者工作背景:感染者中的4人于6月4日起进入入境人员隔离点工作,另外1人于6月6日起进入。
要 。之前住的地方变成管控区了要被叫回去隔离。
月18日凌晨 ,西安市第八医院隔离区一名36岁女检验师刘某确诊为新冠肺炎普通型病例,系隔离封闭病区内意外暴露造成偶发感染。 以下是具体细节:患者基本信息与工作情况刘某为西安市第八医院隔离封闭病区检验科检验师,主要负责隔离病区内患者的核酸采集和实验室检验工作 。
截至2022年10月8日24时 ,重庆市新增本土确诊病例19例 、无症状感染者7例,现有确诊病例90例、无症状感染者91例。两江新区金山街道民心佳园A1区4栋被划定为临时管控区,实施“足不出户、连续3天全员核酸检测 ”措施。
重庆疫情最新消息4月6日
〖壹〗 、月6日0—24时,重庆市无新增本土确诊病例和无症状感染者 ,无新增境外输入确诊病例和无症状感染者 。 具体疫情情况如下:本土疫情情况 截至4月6日24时,重庆市现有本土确诊病例5例,分布区域为:永川区2例、云阳县2例、南岸区1例。
〖贰〗 、月6日0 - 24时 ,成都市新增本土确诊病例7例(其中4例系既往通报的无症状感染者订正),新增本土无症状感染者1例。以下是具体情况:确诊病例详情病例23337:均为既往通报的无症状感染者转确诊 。
〖叁〗、发现时间:4月6日凌晨,在南庄易运农产品交易中心的管控重点人群中检出。人员构成:2名市场作业人员;1名司机(可能与原货车司机存在时空交集或接触)。处置情况:3人初筛阳性 ,经复采复检确认阳性,判定为无症状感染者,闭环转运至定点医院医学观察 。
〖肆〗、月1日0—24时 ,重庆市新增本土无症状感染者2例,无新增本土确诊病例,新增境外输入无症状感染者5例 ,无新增境外输入确诊病例。
〖伍〗 、022年4月6日0-24时,广东新增本土无症状感染者4例,均为佛山报告,具体详情如下:感染者发现背景:佛山市在货车司机(外省来佛)及其关联重点场所人员排查中发现无症状感染者。感染者具体情况:货车司机:男性 ,24岁。
〖陆〗、月23日0—24时,重庆市无新增本土确诊病例和无症状感染者,现有本土确诊病例54例 ,本土无症状感染者15例;无新增境外输入确诊病例和无症状感染者,现有境外输入确诊病例2例,境外输入无症状感染者8例 。 具体信息如下:本土疫情情况新增情况:3月23日0—24时 ,重庆市无新增本土确诊病例和无症状感染者。









