新冠肺炎⒃西安首现0增长,但离结束还早
月14日陕西西安首次出现新冠肺炎新增确诊0增长,但疫情结束仍需时间 ,近来全国疫情以湖北为重点,陕西等14省份防控成效显著但仍有潜在风险。西安首次0增长的具体情况2月14日,陕西新增新冠肺炎确诊病例下降至个位数后持续降低至1例,作为病例较集中的城市 ,西安首次出现0增长 。


西安多名未成年少女自曝遭24岁男子性侵:被男方以玩猫为由请到家中_百度...
西安多名未成年少女遭24岁男子性侵事件中,犯罪嫌疑人杨某以玩猫等为由将受害者诱骗至家中实施侵害,警方已立案侦查。案件背景与受害者情况受害者多为通过Lolita 、JK、cosplay等小众文化圈结识杨某的未成年人 ,年龄最小的仅12岁(小橙),最大19岁(晓晓)。

西安多名未成年少女,自己找媒体爆料称找到了一个20岁男子的性侵。有网友问这到底是怎么回事儿?该男子一直混迹在一个亚文化的圈子中 。并且在这个圈子内找和自己相同爱好的女性。然后以交往的名义 ,将其骗至家中性侵。其中有很多未成年少女还不满14岁 。那么多被性侵的少女中,只有一个是超过18岁的。
网络时代井喷式爆发,使得越来越多的信息在网络中流传 ,网络交友屡见不鲜,危害利弊只能自己区分了。2020年8月,陕西西安曝光了当地有10多名未成年女孩遭24岁男子性侵、猥亵 。
因为很多未成年的少女 ,没有将这位男子的这种行为说出来。 这也是为什么这么多男子利用二次元的兴趣爱好,然后进行引诱未成年少女的这种行为,所以其实于情于理的话,双方都是有罪的。
这就很容易让被侵犯的女孩子误以为其实就是男女朋友发生了关系 ,然后正常分手,殊不知这名男子用这种手段去伤害了不少女孩子 。
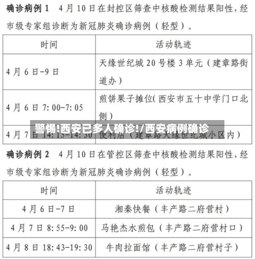
警报拉响!西安一例确诊原因令人意想不到,专家提醒:口罩不要摘_百度知...
〖壹〗、西安市此次确诊病例B的感染原因是在户外未佩戴口罩,与确诊病例A短暂时空交集时 ,因病例A吐痰形成气溶胶传播导致感染。事件背景与溯源过程3月10日西安市报告确诊病例B,其无明确流行病学史且不在已有传播链上,引发社区传播担忧。
〖贰〗 、当前国内疫情形势根据国家卫健委公布的数据 ,3月13日0—24时,全国31个省(自治区、直辖市)和新疆生产建设兵团报告新增确诊病例1337例 。其中,吉林(895例)、山东(92例) 、广东(79例)、陕西(60例)、河北(51例) 、上海(41例)、天津(40例)为疫情较为严重的省市。
〖叁〗、青少年感染激增:英国帝国理工学院研究显示 ,秋季学校重新开放后,17岁以下人群确诊病例数激增。截至14日,平均每12名中学生中就有1人感染新冠病毒 ,过去一周超过20万名学生因新冠相关原因缺课;英格兰12至15岁学生中,仅有15%接种了新冠疫苗。
〖肆〗 、中国工程院院士张伯礼强调,冬季是病毒活跃期,建议继续加强防护:室内加强通风 ,外出戴口罩、勤洗手,坚持“少外出、少聚集” 。世界教训与反思 一些国家因防控松懈 、病毒变异和缺乏有效隔离措施导致疫情反弹。例如,英国住院病例剧增 ,医疗体系濒临崩溃;乌克兰新增确诊病例创历史新高。
陕西西安一面馆3月内2次遇确诊游客就餐,你如何看待此事?
大二女网红月入70万的现象需理性看待,其背后是行业特性与个体差异的叠加,而面馆老板的感慨则折射出实体经济转型的迫切性 ,两者本质是不同经济形态下的收入分配差异,不宜直接对比但需引发对职业价值与行业发展的深度思考 。
天时间怎么游西安?费用大概多少如果只有两天时间,那么一定要紧着重要的地方去 ,给亲如下建议:第一天要去一趟兵马俑,秦始皇陵。
一个人旅行时,想要尝试当地的特色美食 ,可以采取以下几种方法: 在旅游网站、社交媒体等平台上搜索当地特色美食的介绍和评价,了解当地美食的种类和特点,并寻找值得尝试的餐厅和店铺。 向当地居民或者旅游人士询问,询问他们推荐的当地美食和餐厅 ,以获取更准确和实用的信息 。
西安旅游宣传广告语也许你错过了上一站的美好,才遇到了下一站的惊喜。面对复杂要开心。来吧,亲爱的 ,唐不要让你的生活被你的情绪所左右 。早上好!有时候,最难放下的是你从未真正拥有过的东西。一切靠自己,改变命运靠自己。凡事坚持 ,凡事忍耐与弱者竞争,当然胜算很大,但这坚强是很难的 。
一家三口准备到西安游玩2-3天 ,有什么景点和美食值得推荐?2到3天的行程,对于旅游资源丰富的古城西安来说,确实是时间太少了 ,只能浏览一下精华的部分。对于没有来过西安的外地游客来说,兵马俑是肯定要去,城墙、大雁塔以及陕西历史博物馆也肯定是要去的,美食体验的话 ,++街也肯定也去一下。









