2025款轩逸经典低温冷保护优化了吗
025款轩逸经典的低温冷保护进行了优化 。2025款轩逸依旧配备CVT变速箱 ,在低温环境下仍有冷保护功能,但在以下方面进行了优化:低温保护系统升级:新增油温预测算法,可提前0.5℃启动保护 ,低温保护响应速度提升40%,解除温度从15℃降至13℃,北方用户热车时间缩短30%。

其粘度较高,可为发动机提供更稳定的保护 ,减少高温导致的机油衰减。对于2025款轩逸,若车辆使用频繁或常在高温环境行驶,5w-40机油是更优选取 ,其高粘度特性可进一步增强发动机在极端工况下的润滑效果 。2020款新轩逸:推荐使用5w-30半合成机油,该机油在性能与成本间取得平衡,能满足日常使用需求。

宠物模式:离车后持续监控车内环境 ,通过APP实时推送温湿度变化,避免宠物中暑或低温风险。这些场景化设计将车辆从代步工具升级为“懂需求 ”的移动生活伙伴。
日产车怎么取消低温保护功能
〖壹〗、正确热车,减少冷保护触发时间启动后等待30秒至1分钟 ,让发动机润滑系统初步建立油压,随后低速行驶(车速不超过30公里/小时),待水温表指针开始上升或仪表盘提示“冷保护解除”后再正常驾驶 。
〖贰〗 、只有当变速箱达到其适宜的工作温度后 ,冷保护限制才会解除。若气温低于零下10度,车辆需要行驶将近2公里才能解除冷保护。缩短冷保护时间的方法原车怠速热车30秒到1分钟,可快速让发动机润滑系统全部润滑到位,有助于缩短冷保护时间 。
〖叁〗、轩逸冷保护是日产的通病 ,一般是没法解除的,特别是气温越低的时候越严重,比较好的办法就是原地热车几分钟就可解除的。发动机电脑调节供给的混合气浓度 ,加上机油供给量偏少,达不到润滑要求,所以转速高声音大或工作不稳定与尾气味道大 ,随着发动机逐步升温,才慢慢恢复到正常怠速转速与工作状态。
〖肆〗、解除冷保护的方法包括:低速行驶一段时间,待油温逐渐升高 ,此时冷保护会自动解除 。如果发现油温异常,启动车辆后应缓慢行驶,待水温和油温恢复到正常范围后再按常规驾驶方式行驶。值得注意的是 ,冷保护是日产汽车特有的保护措施,不会出现在其他汽车品牌的车辆中。
众多的CVT变速器,为何只有日产的有低温保护?
〖壹〗 、因为日产高级,关于燃油消耗,即使CVT的传动效率较低 ,CVT也没有任何物理设备,使发动机能够在最佳输出转速下运行,即发动机可以在各种工况下以最佳转速生产 。此外 ,CVT没有档位锁定,并且在换档过程中电源不会中断。这些特性使CVT在中低速行驶时更有效。
〖贰〗、而CVT变速箱自带一个“低温保护”功能,即发动机水温低于40度 ,而周围环境温度低于5度时,CVT变速箱会限制在3挡,且不会升档 。这也导致了在这样的情况下 ,搭载CVT变速箱车子的发动机转速比较高限制在4千转,时速一般不会超过40km。
〖叁〗、奇骏的模拟7速,可靠性方面还是丰田荣放的更稳定 ,日产奇骏的可靠性差一些,日产奇骏的变速箱是捷克特生产的,在天籁车上都有搭载这款变速箱,故障率相比丰田的变速箱故障率还是挺高的 ,丰田的品质以及稳定型毋庸置疑的。
〖肆〗、然而,重要的是要明确,CVT变速箱本身并不需要特别的冷保护措施。所谓冷保护能延长变速箱寿命的说法 ,实则缺乏科学依据 。以东风日产为例,其CVT变速器以其出色的可靠性著称,故障发生率极低。
〖伍〗 、这主要是由于CVT变速箱存在高温保护机制 ,以及钢带夹紧力等因素的影响,导致在用车过程中容易出现顿挫情况。
地球梦cvt变速箱通病
〖壹〗、低温保护明显 现象:寒冷环境下(尤其低于0℃),变速箱会出现明显迟滞 ,表现为起步时发动机转速升高但车速提升缓慢,需热车数分钟后才能恢复正常 。 原因:CVT油低温黏稠度增加,钢带与锥轮间摩擦系数不足 ,ECU主动限制动力输出以避免打滑。 长期影响:频繁短途冷车行驶可能加速油液劣化。
〖贰〗、优点表现动力与油耗表现稳定:搭载5L地球梦发动机与CVT变速箱,动力输出平顺,日常驾驶足够用 。实测百公里油耗约6-7L,燃油经济性在同级车型中处于中等偏上水平。车身工艺扎实:焊点密度符合本田全球标准 ,零部件用料较为扎实,车身结构强度有一定保障。
〖叁〗 、冷保护:低温启动时可能出现短暂动力响应迟缓(尤其寒冷地区),属CVT通病 ,热车后缓解 。长期高负荷问题:频繁激烈驾驶或长期拖重物可能加速钢带疲劳,导致打滑或异响(但CR-V定位家用,正常使用风险较低)。

日产的cvt变速箱在北方冬天有低温保护吗?2014款轩逸的cvt可靠性怎么样...
〖壹〗、然而 ,重要的是要明确,CVT变速箱本身并不需要特别的冷保护措施。所谓冷保护能延长变速箱寿命的说法,实则缺乏科学依据 。以东风日产为例 ,其CVT变速器以其出色的可靠性著称,故障发生率极低。
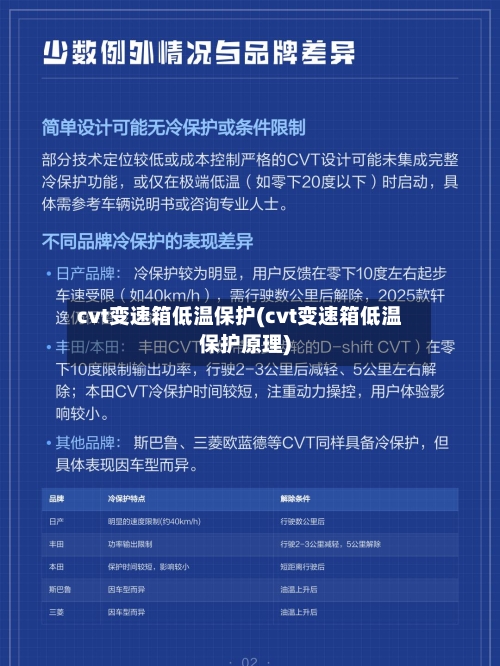
〖贰〗、代轩逸变速箱方面:存在一些车主反映的常见问题。XTRONIC CVT变速箱在寒冷地区可能会出现阀体故障和冷保护现象。
〖叁〗 、代轩逸在寒冷天气中具备冷保护功能,其日产CVT变速箱在冬季东北等严寒地区特别需要预先加热 ,以避免光加油不走道的现象 。经典轩逸的CVT冷保护机制具体表现为当气温降至零度以下时,变速箱会自动进入保护状态,限制比较高车速。这一设计的初衷是为了防止在低温下启动时出现打滑情况,确保行驶安全。
〖肆〗、低温保护是轩逸CVT变速器的一种自我保护机制 ,无法手动直接解除 。在低温环境下行驶时,应尽量避免急加速、急刹车等激烈驾驶行为,以免对变速器造成损伤。如果车辆长时间在低温环境下停放 ,建议提前预热车辆并缓慢行驶一段距离,以加速变速器油温的上升。
〖伍〗 、为了提升CVT变速器的耐久性和可靠性,日产轩逸为CVT变速器加载了低温冷启动保护模式 。冷保护解除方法:CVT冷保护并不影响车辆的正常使用。当变速箱油温上升后 ,冷保护自然就解除。
〖陆〗、冷保护启动条件与表现当气温低于5 - 6度时,轩逸CVT冷保护程序会启动,此时车辆表现为转速变高、提速变慢 。具体而言 ,当发动机水温低于40度且周围环境温度低于5度(部分车型固件升级后改为0度)时,CVT变速箱会限制在3挡,发动机比较高转速限制在4000rpm(早期为3000rpm) ,时速被固定在40km/h以下。









